Índice Colabore Contato: carlosapoie.org | leandroapoie.org

Python 3.0

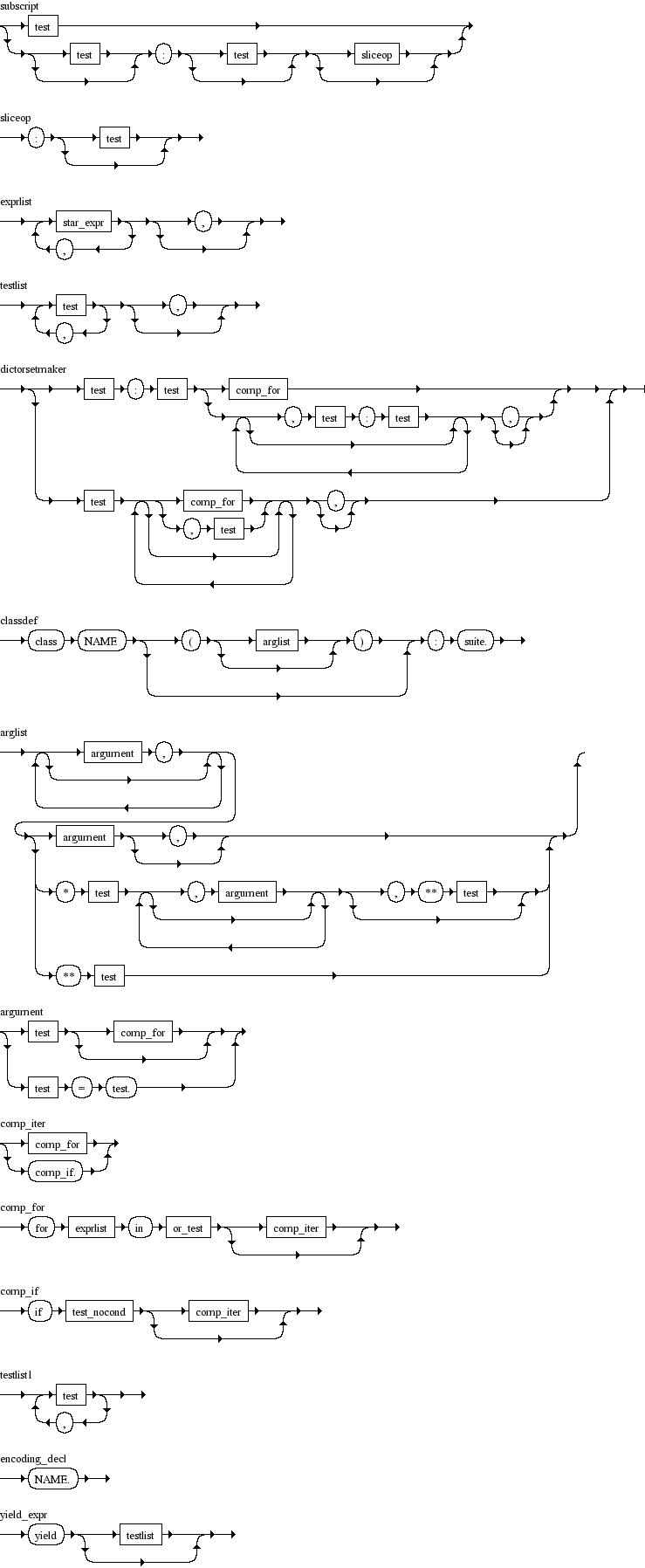
Diagrama Sintático gerado a partir de BNFPython3.txt no site  uni-regensburg.de. (ver sintaxe original do Python 3.0).
Python 3.0 completo e simplificado, Site oficial, Exemplos
Diagrama Sintático
Python Diagrama Sintático - Diagrama de Sintaxe 0
Python Diagrama Sintático - Diagrama de Sintaxe 1
Python Diagrama Sintático - Diagrama de Sintaxe 2
BNF_____________________________________